Как увеличить конверсию продаж, заменив живых менеджеров на голосовых роботов и чат-ботов?
В 97% случаев люди не узнают, что общаются с роботом. Результат — повышение конверсии продаж и сокращение издержек на реальном кейсе онлайн-школы по биохакингу.
4 марта 2020
Коротко о том, зачем нужны автоворонки продаж и зачем менять людей на роботов?
Сегодня расскажем о том, как полностью автоматизировали отдел продаж инфопродуктов на примере популярной школы биохакинга. От бесплатного вебинара до продажи флагманского продукта — как удалось настроить бизнес-процессы без людей и при этом повысить конверсию продаж.

Мы делимся лайфхаками, результатами, скриптами, блок схемами и лид-магнитами для личного использования и экспериментов, а в качестве бонуса — примеры переговоров людей с роботами.

В данном кейсе мы просто тезисно рассматриваем стадии воронки, что было сделано, примеры материалов, и какой был получен результат.

Если вы хотите узнать подробно о том, как самостоятельно построить автоматическую воронку продаж с помощью роботов и чат-ботов, научиться писать скрипты для роботов и узнать, какие опасности ждут вас при интеграции этих инструментов в ваш бизнес уже сегодня — прочитайте нашу подробную статью здесь же, на vc.ru. В ней мы подробно разбираем весь процесс подготовки, продакшена и тестирования на том же кейсе, только намного детальнее — смотрим под микроскопом.
ЧЕК-ЛИСТ
Скачайте чек-лист, и узнайте 10 причин по которым робот работает лучше человека.
Зачем продолжать пользоваться плугом и запрягать волов в эпоху тракторов и сельскохозяйственных комбайнов?

За развитием и автоматизацией будущее, это быстрее, эффективнее, дешевле и выгоднее. Современные роботы продают с более высокой конверсией, клиенты не могут отличить их от живого менеджера, роботы могут шутить, использовать слова-паразиты и работать с возражениями. Пока миллионы людей противятся прогрессу, мы автоматизировали продажи уже в более чем 40 компаниях, и хотим поделиться опытом, результатами и инсайтами.
Как работает традиционная воронка продаж онлайн-школы?
1) Люди регистрируются на бесплатный вебинар, кликнув по рекламе в интернете, пишут свой номер телефона и почтовый адрес.

2) После того как заявка оставлена, человеку приходит лид-магнит на почту, и запускается цепочка прогрева через e-mail.

3) За час до вебинара на почту приходит напоминание о начале (иногда делают рассылку SMS).

4) Вебинар проходит. До веба доходит от 30 до 45% зарегистрированных на него пользователей — это даже не половина от общего количества входящих лидов.

5) Дальше менеджеры обзванивают людей, предлагая платные продукты, и если с 1 максимум со 2 контакта клиент не купил — лид попадает в отказ или зависшую базу, с которой ведется работа через автоматическую цепочку дожимающих e-mail писем.

— до самого вебинара доходит меньше половины зарегистрировавшихся пользователей;

Эта система работает, но неэффективно:

— люди плохо покупают после вебинара, потому что менеджеры не успевают быстро обзвонить участников «под впечатлением от увиденного» — иногда перезвон после вебинара случается на следующий день, иногда даже через день, и человек уже остывает.

При этом конверсия покупки заинтересованного клиента падает с 80% до 30% если не перезвонить в течение того же дня, и до 10% – если не перезвонить в течение следующего дня!

— основные продажи поступают от клиентов класса А, которые и так бы купили продукт; «сомневающихся» и "отказников" менеджеры физически не успевают обрабатывать, поэтому порядка 80% клиентов в воронке — это зависшая база, хотя все они были на вебинаре, но их не дожали до сделки.

На самом деле, это далеко не все проблемы и сложности, заминок на каждом этапе хватает на десяток отдельных статей. Давайте посмотрим, как можно решить вышеперечисленные проблемы с помощью роботов.
Кейс с онлайн-школой по биохакингу
Никита Метелица (биохакер #1 в России) обратился к нам в weloverobots.ru с задачей автоматизировать его отдел продаж с помощью роботов и чат-ботов, но ключевой была не задача удешевления или экономии, и даже не автоматизация, а именно увеличение конверсии доходимости людей до вебинара, и продаж платного практикума после вебинара.

Что было сделано:

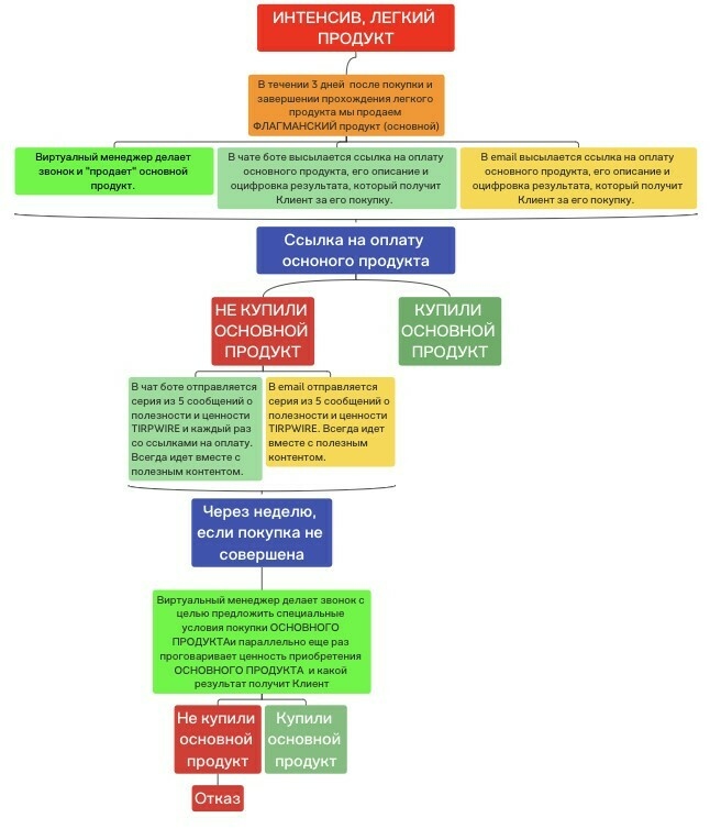
1. В первую очередь, была разработана блок схема автоворонки продаж. Абсолютно все процессы на ней в данный момент выполняются роботами. Для удобства, мы привели скриншот каждого отдельного блока.
Этап 1. Доведение клиентов, которые пришли с рекламы, до вебинара (автовеба).
Этап 2. Доведение тех, кто пришел на вебинар, до оплаты TripWire (легкий продукт).
Этап 3. Если TripWire не был приобретен — этап подогрева клиента, и затем все же допродажи TripWire.
Этап 4. Если TripWire был куплен — работаем по доведению клиента до прохождения TripWire (интенсив, мини- курс, практикум).
Этап 5. После прохождения легкого продукта (интенсив, практикум, мини-курс) закрываем Клиента на флагманский продукт. В случае, если этот продукт не был куплен сразу, также подогреваем Клиента в течение недели и далее прожимаем на оплату "флагмана".
"Прожим на оплату флагмана" происходит через создание дополнительной ценности продукта при помощи акций, специальных предложений и подарков.

2.После утверждения блок схемы мы разработали качественный лид-магнит. Лид магнит — это «подарок» от автора каждому зарегистрировавшемуся участнику, который он может САМОСТОЯТЕЛЬНО применить и получить пользу ДО ВЕБИНАРА.

В данном случаем лид-магнитом был большой чек-лист «Выявление и устранение утечек жизненной энергии и подключение новых источников»:
3. Создали голосового робота для "продажи" вебинара, который перезванивает через 1 секунду после каждой оставленной заявке на участие в вебинаре. Под "продажей" бесплатного вебинара я имею в виду задачу убедить клиента, что ему точно стоит потратить час своей жизни и прийти на веб через ценности и подарки, которые он там получит. В 97% случаев люди не понимали, что поговорили с роботом.
Пример разговора клиента с роботом:

https://fs.weloverobots.ru/pervii-zvonoko-metelitsa.mp3

В данном случае робот настраивался по такому скрипту:
4. После этого звонка робот сам отправляет лид-магнит, который мы обещаем пользователю за регистрацию на вебе, личным сообщение в Telegram. И тем самым "парсит" его контакт в чат-бот.
Пример сообщения в Telegram после первого звонка.
Мы используем messenger для отправки лид-магнита, всего прогревочного контента, напоминалок, маркетинговых материалов и доступов в комнату вебинара потому, что личное сообщение в messenger открывается в 95% случаев, в том время как почта открывается в 20-35% случаев.

70% ваших усилий, потраченных на прогрев клиента в почте, проходят впустую, потому что их просто не смотрят, а многие даже создают специальные "мусорные" ящики.
5. Далее запускается цепочка «прогревочного» контента в Telegram для создания дополнительной ценности и пользы, а также для знакомства с компетенцией автора и напоминания о нашем вебинаре.

Пример прогревочного сообщения:
6. За час до вебинара мы делаем 3 типа контактов, чтобы максимально исключить тех, кто забыл, не уследил за временем или не нашел доступ к комнате вебинара, а также для того, чтобы еще раз продать идею участия в вебе:

— роботизированный звонок голосом автора курса, цель которого лично пригласить клиента, напомнить о начале, рассказать о том, что конкретно человек получит на вебе (какой результат) и какой подарок он сможет забрать уже через час;

— сообщение в личный мессенджер с информацией о доступах к комнате веба;

— дублирование информации письмом на Email.
После этого доходимость зарегистрировавшихся людей до автовебинара на данном кейсе повысилась с 28% до 44% уже в первый месяц работы при том же бюджете.

Это первые результаты, и мы уже видим существенные улучшения.

Итог автоматизации этого этапа: бюджет на трафик тот же, а людей — больше каждый день. Мы продолжаем работу по корректировке скриптов, лид-магнитов и офферов, а также по сбору отзывов, чтобы поднять показатель доходимости на автовеб хотя бы до 55%.

Следующий этап – это продажа продукта непосредственно после вебинара.
Тут важнейшую роль играет скорость. Инфобизнес — это эмоциональные покупки. Автор провел крутой вебинар и зарядил всех своей энергией, мотивацией, открыл дверь в светлое будущее. Этот энтузиазм живет до 3-х дней.

Задача робота — совершить звонок в течение минуты после окончания вебинара всем его участникам. Представьте, сколько теряется лидов просто из-за несвоевременного перезвона. Если «менеджер» делает звонок через минуту, Клиент не успевает опомниться, погуглить конкурентов и сразу получает предложение и ссылку на оплату. Существует серьезный шанс эмоциональной покупки прямо сейчас, учитывая, что TripWire, как правило, совсем не дорогой.

Через минуту после веба все клиенты, заинтересованные в покупке, уже получат звонок, инструкцию и ссылку для оплаты, а также сообщение с содержанием всех пакетов прямо в Telegram.

1. СРАЗУ ПОСЛЕ ВЕБИНАРА мы обеспечили перезвон участникам через минуту после его окончания. Робот продает первый продукт онлайн-школы — TripWire, легкий недорогой инфопродукт (практикум), призванный как можно больше людей перевести из категории «бесплатных» в категорию «платящих».

Пример звонка: https://fs.weloverobots.ru/zvonok-1-posle-veba-metelitsa.mp3
2. Обеспечили мгновенную отправку ссылки для оплаты в личный messenger клиента для тех, кто согласился купить. Если после общения с роботом человек говорит: «Да» — он тут же получает сообщение с инструкцией и ссылкой на оплату — и совершает покупку.
Как мы видим, при правильно построенной структуре скрипта — 32,5% клиентов, переговоривших с роботами, сразу после звонка просят ссылку на оплату. Это довольно высокий показатель если учитывать, что до этого момента к работе вообще не подключался ни один человек.

Далее клиенты, получившие ссылку на оплату, платят. Так мы выигрываем сделку. После этого наша задача довести его до прохождения TripWire (в нашем случае практикум) и после — запустить процесс продажи флагманского продукта по аналогичной методике.
3. Если клиент не купил сразу после веба, он попадает в зависшую базу, и мы продолжаем с ним работать.

Вторая, наиболее важная стадия. Это работа с теми, кто не купил сразу. Это Клиенты класса В, и наша задача — превратить их в клиентов класса А с помощью дополнительной ценности и отработки возражений.
Пример блок-схемы части с прогревом клиентов и вторым звонком для продажи TripWire.
Ключевое преимущество робота перед живым менеджером — его способность делать множество касаний, и отрабатывать отказы и возражения, предлагая различные ценные акции и офферы, исходя из индивидуальной потребности клиента.

Живой менеджер делает лишь 1-2 касания (чаще 1) после первого контакта и, если сделки нет, переносит лид в отказ. Робот совершает от 5 до 12 касаний через телефон и мессенджер с различными индивидуальными предложениями и дожимает до сделки, каждый раз стараясь отправить новую ценность или предложение:

— видео-отзывы;
— результаты других людей;
— рассрочка;
— первое занятие бесплатно;
— оцифрованные результаты, которые пользователь получит уже через несколько дней после начала и так далее.

Все это в определенном порядке очереди предлагается каждому не купившему клиенту до тех пор, пока он окончательно не откажется, или все-таки — купит.

Поэтому если стадия 1 — это автоматизация быстрых продаж клиентам группы А, то стадия 2 — это как раз работа по увеличению количества покупок за счет того, что робот будет делать серию из ценных предложений, призванных убедить сомневающихся клиентов в покупке TripWire.

Следующим шагом мы создали систему из 5-7 дневного прогрева клиентов после вебинара для создания дополнительной ценности продукта с целью будущей покупки. Это для тех, кто сказал «нет» или «подумаю» после первого звонка.

Вот пример того, как это выглядит на текущем кейсе:
4. Разработали скрипт для «финального» звонка робота после 5-7 дневного прогрева.

После того, как клиент получал различный прогревочный контент и офферы, если он еще не купил — робот делает звонок с обратной связью, и прожимает зависшего клиента на сделку.

Вот статистика тех, кто сказал «да» и перешел на оплату после финального прозвона:

Как видите, довольно большой процент людей (19,7%), которых мы бы потеряли, если бы не отработали повторным звонком. И, собственно, вы их теряете, если не работаете с этой базой прямо сейчас и не дожимаете их до сделок.

Пример звонка: https://fs.weloverobots.ru/zvonok-2-posle-veba-metelitsa.mp3
Скрипт звонка: https://fs.weloverobots.ru/script-zvonok-2-posle-veba-metelitsa.pdf

5. После финального «да» люди получали ссылку на оплату в мессенджер и становились счастливыми обладателями продуктов компании ????

После этого, они идут на практикум. Затем аналогичный алгоритм повторяется для продажи основного флагманского продукта.

Мы полностью автоматизировали систему продаж и повысили конверсию доходимости до веба, а также существенно увеличили продажи после веба за счет скорости и количества касаний с зависшими клиентами. И все это при неизменном бюджете на маркетинг и полностью без людей.

Скриншот рекомендательного письма от Никиты Метелицы:

Как вам такой подход?

Описанную выше воронку наша компания собирает за 3-4 недели и у нас за спиной 40+ построенных автоворонок. Мы готовы подарить 1000 минут работы голосового робота каждому, кто оставит заявку на нашем сайте Weloverobots.ru

Вот еще несколько примеров звонков, которые может делать робот на разных нишах...

Робот продает сам себя:

Робот продает ОСАГО:

Робот продает мероприятие:


Частые вопросы

1. Какой бизнес-процесс можно автоматизировать?


Ответ: любой системный бизнес-процесс, но мы рекомендуем делать автоворонки только для ИЗНАЧАЛЬНО РАБОЧИХ бизнес-процессов. Если продажи идут, пусть и на малых оборотах — можно приниматься за автоматизацию.

2. Можно ли автоматизировать систему самостоятельно?


Ответ: да, можно. Но будьте готовы к тому, что это повлечет за собой «набивание шишек» и естественные сбои в работе, которые нужно будет выявлять и исправлять. В нашей подробной статье по самостоятельной настройке автоворонок — мы детально раскрыли тему ошибок, которые не следует допускать при работе без специалиста.

3. Могут ли роботы прозванивать холодную базу?

Ответ: да, могут, но только если это целевая база. Например: компания занимается срочным выкупом авто, прозвон ведется по всем людям, продающим свои машины на АВИТО и АВТО.ру. Если звонить по нецелевой базе и предлагать им нецелевой продукт, эффект будет такой же как и у колл-центра с живыми менеджерами — никакой.

4. Можно ли автоматизировать продажи в Б2Б?

Ответ: да вполне. Однако если в онлайн школе мы можем ПОЛНОСТЬЮ уйти от людей, то в Б2Б сфере так не получится. Робот будет обрабатывать входящие лиды или делать холодные звонки: самостоятельно отправит КП, сам заполнит карточку в CRM-системе, сам подвинет лид по воронке, затем сам перезвонит, убедится, что КП получено и назначит встречу, или договорится об отправке договора. Но, как правило, после этого момента, лучше если менеджер уже свяжется с горячим клиентом, и решит технические моменты, закроет на договор, внесет правки и так далее.

5. Люди понимают, что говорят с роботами?

Ответ: нет, в 97% случаев не понимают. Мы используем качественных роботов с живыми голосами, по сравнению с синтезированным автоинформатором — это небо и земля. Мы не только пишем скрипты на основе индивидуальной специфики клиента, но и делаем анализ 30-70 звонков лучших менеджеров, чтобы заложить в робота все его приемы, интонации и эмоции, о которых он возможно сам не подозревает. По сути робот — это клон лучшего менеджера, работающий 24/7.
Запишись на 15 минутную консультацию сейчас и получи бесплатно 1000 минут робота